№8 ГДЗ Атанасян 7-9 класс по геометрии (Геометрия)

Решение #1

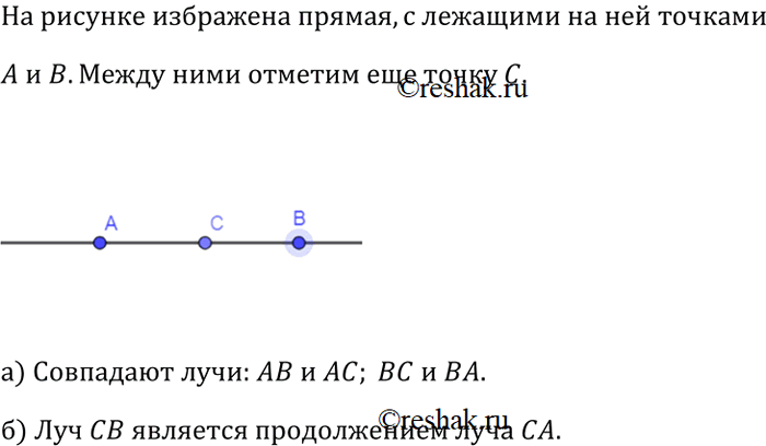
Изображение Проведите прямую, отметьте на ней точки А и В и на отрезке АВ отметьте точку С. а) Среди лучей АВ, ВС, СА, АС и ВА назовите совпадающие лучи; б) назовите луч, который...

Рассмотрим вариант решения задания из учебника Атанасян, Бутузов 7 класс, Просвещение:
Проведите прямую, отметьте на ней точки А и В и на отрезке АВ отметьте точку С. а) Среди лучей АВ, ВС, СА, АС и ВА назовите совпадающие лучи; б) назовите луч, который является продолжением луча СА.
*Цитирирование задания со ссылкой на учебник производится исключительно в учебных целях для лучшего понимания разбора решения задания.
*размещая тексты в комментариях ниже, вы автоматически соглашаетесь с пользовательским соглашением