Упр.729 ГДЗ Атанасян 10-11 класс по геометрии (Геометрия)
Решение #1
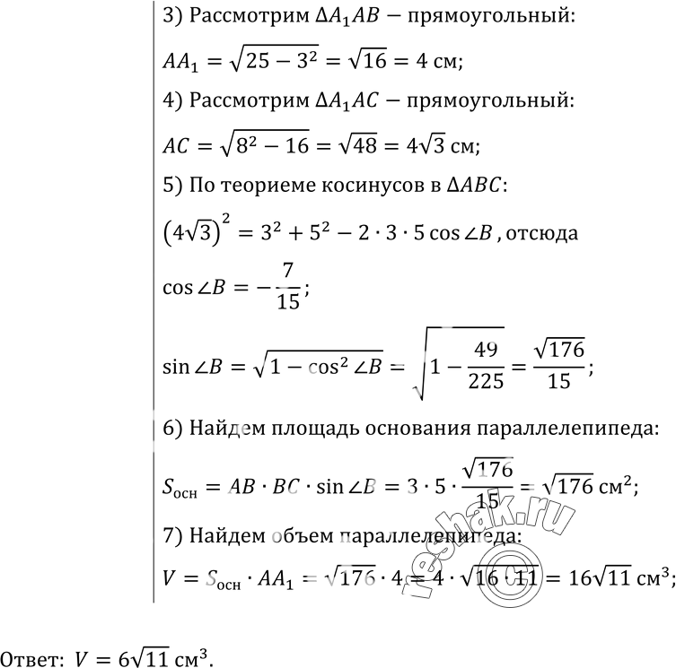
Решение #2

Рассмотрим вариант решения задания из учебника Атанасян, Бутузов 11 класс, Просвещение:
729 B прямом параллелепипеде ABCDA1B1C1D1 диагонали BD1 и A1C взаимно перпендикулярны и равны 6 см и 8 см, AB = 3 см. Найдите объем параллелепипеда.
*размещая тексты в комментариях ниже, вы автоматически соглашаетесь с пользовательским соглашением