Упр.67 ГДЗ Атанасян 10-11 класс по геометрии (Геометрия)
Решение #1
Решение #2

Рассмотрим вариант решения задания из учебника Атанасян, Бутузов 10 класс, Просвещение:
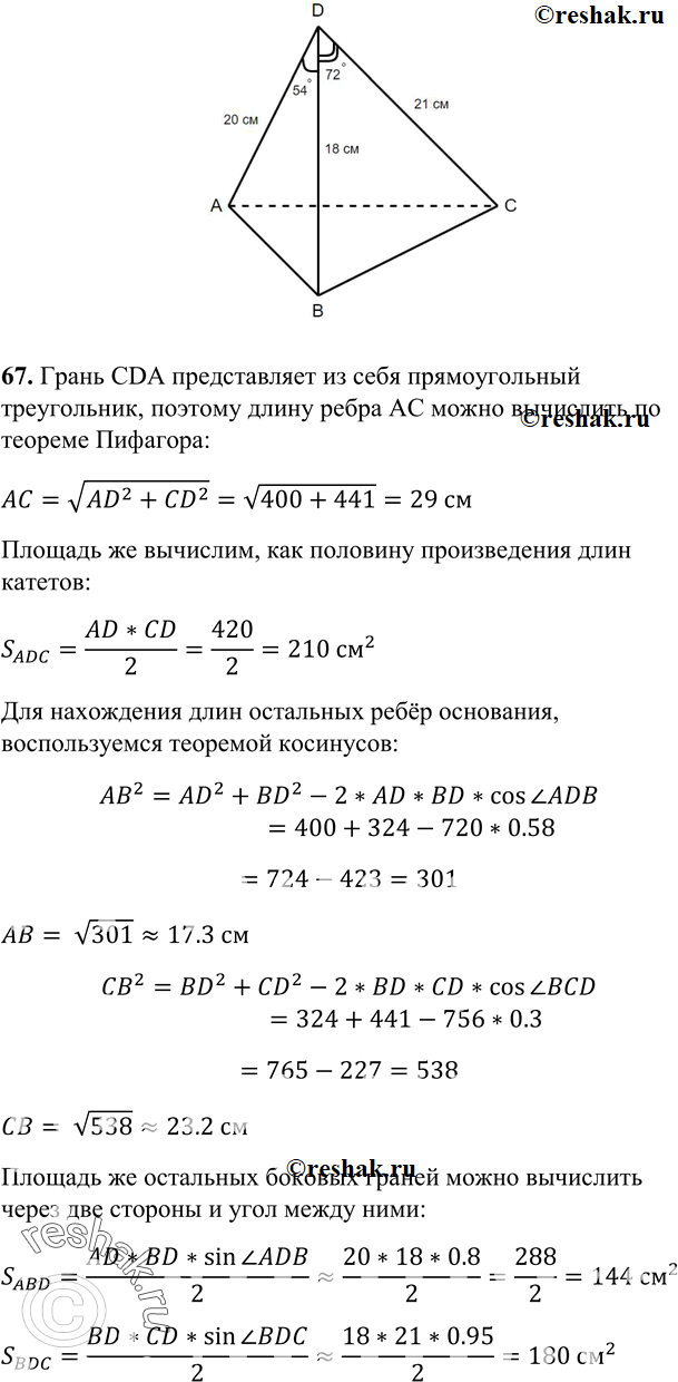
67 B тетраэдре DABC дано: ZADB = 540, ZBDC = 720, ZCDA = 90°, DA = 20 см, BD = 18 см, DC = 21 см. Найдите: а) ребра основания ABC данного тетраэдра; б) площади всех боковых граней.
*размещая тексты в комментариях ниже, вы автоматически соглашаетесь с пользовательским соглашением