Упр.545 ГДЗ Атанасян 10-11 класс по геометрии (Геометрия)
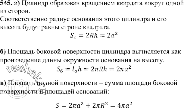
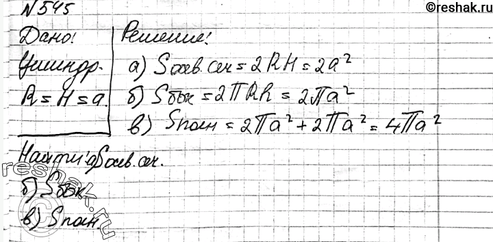
Решение #1
Решение #2

Рассмотрим вариант решения задания из учебника Атанасян, Бутузов 11 класс, Просвещение:
545 Цилиндр получен вращением квадрата со стороной а вокруг одной из его сторон. Найдите площадь:
а) осевого сечения цилиндра; б) боковой поверхности цилиндра; в) полной поверхности цилиндра.
*размещая тексты в комментариях ниже, вы автоматически соглашаетесь с пользовательским соглашением