Упр.516 ГДЗ Атанасян 10-11 класс по геометрии (Геометрия)
Решение #1
Решение #2

Рассмотрим вариант решения задания из учебника Атанасян, Бутузов 11 класс, Просвещение:
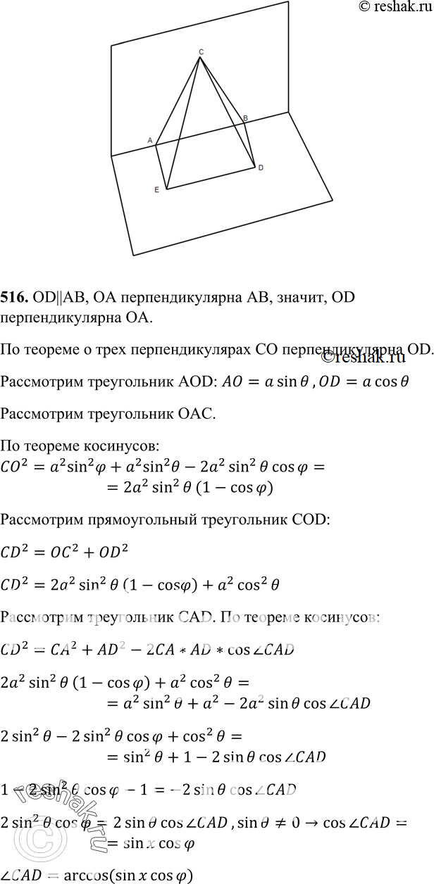
516 Дан двугранный угол CABD, равный ф (ф < 90°). Известно, что AC Z AB и ZDAB = 9. Найдите cos ZCAD.
*размещая тексты в комментариях ниже, вы автоматически соглашаетесь с пользовательским соглашением