Упр.454 ГДЗ Атанасян 10-11 класс по геометрии (Геометрия)
Решение #1
Решение #2
Решение #3

Рассмотрим вариант решения задания из учебника Атанасян, Бутузов 11 класс, Просвещение:
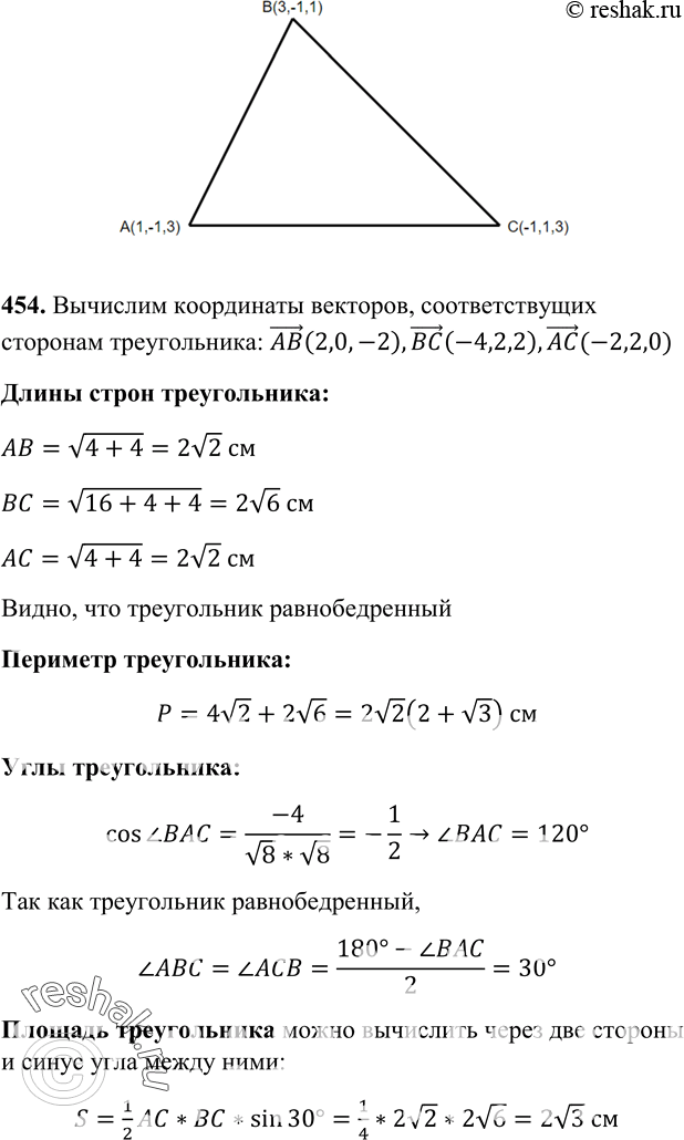
454 Найдите углы, периметр и площадь треугольника, вершинами которого являются точки A (1; -1; 3), B (3; -1; 1) и C (-1; 1; 3).
*размещая тексты в комментариях ниже, вы автоматически соглашаетесь с пользовательским соглашением