Упр.394 ГДЗ Атанасян 10-11 класс по геометрии (Геометрия)
Решение #1

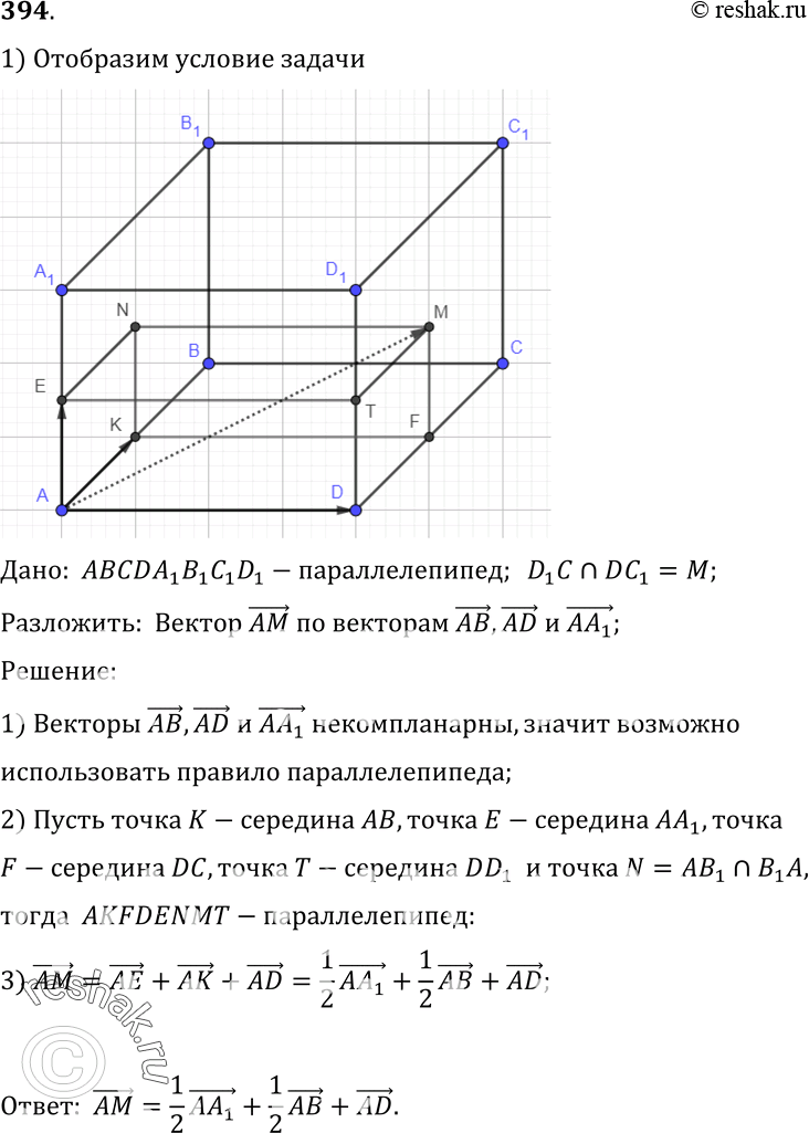
Рассмотрим вариант решения задания из учебника Атанасян, Бутузов 10 класс, Просвещение:
394 B параллелепипеде ABCDA1B1C1D1 диагонали грани DCC1D1 пересекаются в точке М. Разложите вектор AM по векторам AB, AD и AA1.
*размещая тексты в комментариях ниже, вы автоматически соглашаетесь с пользовательским соглашением