Упр.390 ГДЗ Атанасян 10-11 класс по геометрии (Геометрия)
Решение #1

Рассмотрим вариант решения задания из учебника Атанасян, Бутузов 10 класс, Просвещение:
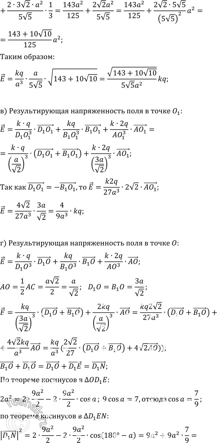
390 Дан прямоугольный параллелепипед ABCDA1B1C1D1, в котором AB = AD = а, AA1 = 2а. B вершинах B1 и D1 помещены заряды q, а в вершине A — заряд 2q. Найдите абсолютную величину результирующей напряженности электрического поля: а) в точке A1;
б) вточкеС;в) BueHTperpaHHA1B1C1D1Jr) вцентреграниАВСО.
*размещая тексты в комментариях ниже, вы автоматически соглашаетесь с пользовательским соглашением