Упр.332 ГДЗ Атанасян 10-11 класс по геометрии (Геометрия)
Решение #1

Рассмотрим вариант решения задания из учебника Атанасян, Бутузов 10 класс, Просвещение:
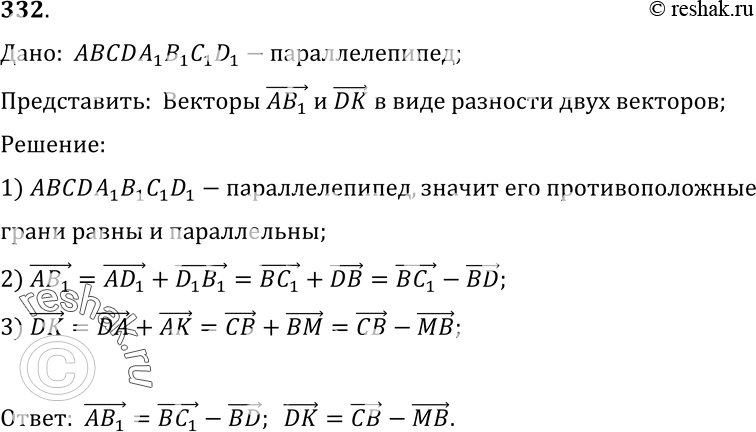
332 Ha рисунке 104 изображен параллелепипед ABCDA1B1C1D1. Представьте векторы AB1 и DK в виде разности двух векторов, начала и концы которых совпадают с отмеченными на рисунке точками.
*размещая тексты в комментариях ниже, вы автоматически соглашаетесь с пользовательским соглашением